Skip to main content
  • English
  • 中文
Nefful Malaysia Sdn Bhd
  • 首頁
  • 關於妮芙露
    ▼
    • 妮美龍
    • 事業機會
    • 榮耀記事
  • 商品櫥窗
  • 最新情報
    ▼
    • 新聞和公告
    • 新品上市
  • 風雲人物
  • 會員專區
    ▼
    • 新會員專區
    • 妮購物網
    • 加入我們
    • Stock Updates
      ▼
      • 吉隆坡
      • 古晋
      • 槟城
    • 下載區域
    • 電子目錄
    • 日曆
    • 妮芙露專業課程
    • 視頻
  • 聯繫我們
  • 加入我們
  • 首頁
  • 關於妮芙露
    • 妮美龍
    • 事業機會
    • 榮耀記事
  • 商品櫥窗
  • 最新情報
    • 新聞和公告
    • 新品上市
  • 風雲人物
  • 會員專區
    • 新會員專區
    • 妮購物網
    • 加入我們
    • Stock Updates
      • 吉隆坡
      • 古晋
      • 槟城
    • 下載區域
    • 電子目錄
    • 日曆
    • 妮芙露專業課程
    • 視頻
  • 聯繫我們
  • 加入我們
首页 / 新闻与活动 / 新聞和公告 / 妮芙露國際 – 2026年全球表揚獎項及業績標準

妮芙露國際 – 2026年全球表揚獎項及業績標準

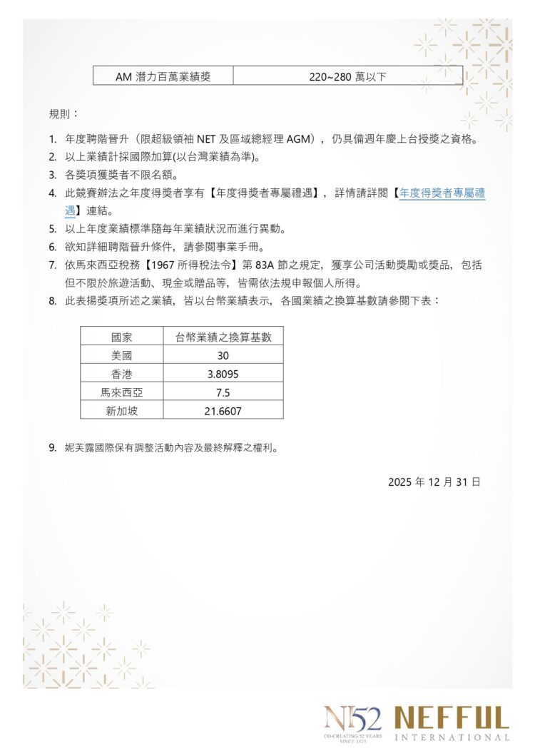
2026 Annual Awards_SG221225 -CH_page-00012026 Annual Awards_SG221225 -CH_page-0001
2026 Annual Awards_SG221225 -CH_page-00022026 Annual Awards_SG221225 -CH_page-0002
2026 Annual Awards_SG221225 -CH_page-00032026 Annual Awards_SG221225 -CH_page-0003
  • 下載妮芙露國際 – 2026年全球表揚獎項及業績標準

  • 下載2026年度得獎者專屬禮遇

  • 首页
  • 關於妮芙露
  • 商品櫥窗
  • 風雲人物
  • 會員專區
  • 最新消息
  • 聯絡我們
  • 隱私聲明
Copyright © 2026 Nefful (Malaysia) Sdn. Bhd. (200601007191)(AJL931652). All rights reserved.